当前位置:产品中心 > 涡街流量计直接显示型 > 智能型涡街流量计
| 型 号: | DVS-I型 |
| 品 牌: | 多钦仪表 |
| 所属分类: | 涡街流量计直接显示型 |
| 所 在 地: | 上海 |
| 更新日期: | 2017.03.27 12:34:05 |
壳体为304不锈钢,夹持式安装;DN3.6V 电池或DC24供电;直接显示瞬时流量和累计流量,1.6MPa、4.0MPa、6.3MPa;配套碳钢安装法兰螺栓螺母等紧固件。
涡街流量计广泛适用于石油、化工、冶金、热力、纺织、造纸等行业对过热蒸汽、饱和蒸汽、压缩空气和一般气体(氧气、氮气氢气、天然气、煤气等) 、水和液体(如:水、汽油、酒精、苯类等)的计量和控制.
涡街流量计常用型号: DVS-DG80F11U
型号注解:涡街流量计,介质为气体,DN80,表体材质为304不锈钢,介质温度:常温,额定压力1.6MPa;现场显示瞬时流量和累计流量,4-20mA输出,24V供电,配套碳钢安装法兰、螺栓螺母等紧固件。
流量计价格随选型规格、口径、配置变化影响,不是一口价产品,需要根据您的工况选型报价.
涡街流量计产品实拍:


工作原理
在流体中设置非流线型旋涡发生体(阻流体),则从旋涡发生体两侧交替地产生两列有规则的旋涡,这种旋涡称为卡曼涡街,如图(一)所示。

图(一)
旋涡列在旋涡发生体下游非对称地排列。设旋涡的发生频率为f,被测介质来流的平均速度为V,旋涡发生体迎流面宽度为d,表体通径为D,根据卡曼涡街原理,有如下关系式:
f=StV/d 公式(1)
式中:
f-发生体一侧产生的卡门旋涡频率
St-斯特罗哈尔数(无量纲数)
V-流体的平均流速
d-旋涡发生体的宽度
由此可见,通过测量卡门涡街分离频率便可算出瞬时流量。其中,斯特罗哈尔数(St)是无因次未知数,

图(二)表示斯特罗哈尔数(St)与雷诺数(Re)的关系。
在曲线表中St=0.17的平直部分,漩涡的释放频率与流速成正比,即为涡街流量传感器测量范围度。只要检测出频率f就可以求得管内流体的流速,由流速V求出体积流量。所测得的脉冲数与体积量之比,称为仪表常数(K),见式(2)
K=N/Q(1/m³) 公式(2)
式中:K=仪表常数(1/m³)。
N=脉冲个数
Q=体积流量(m³)
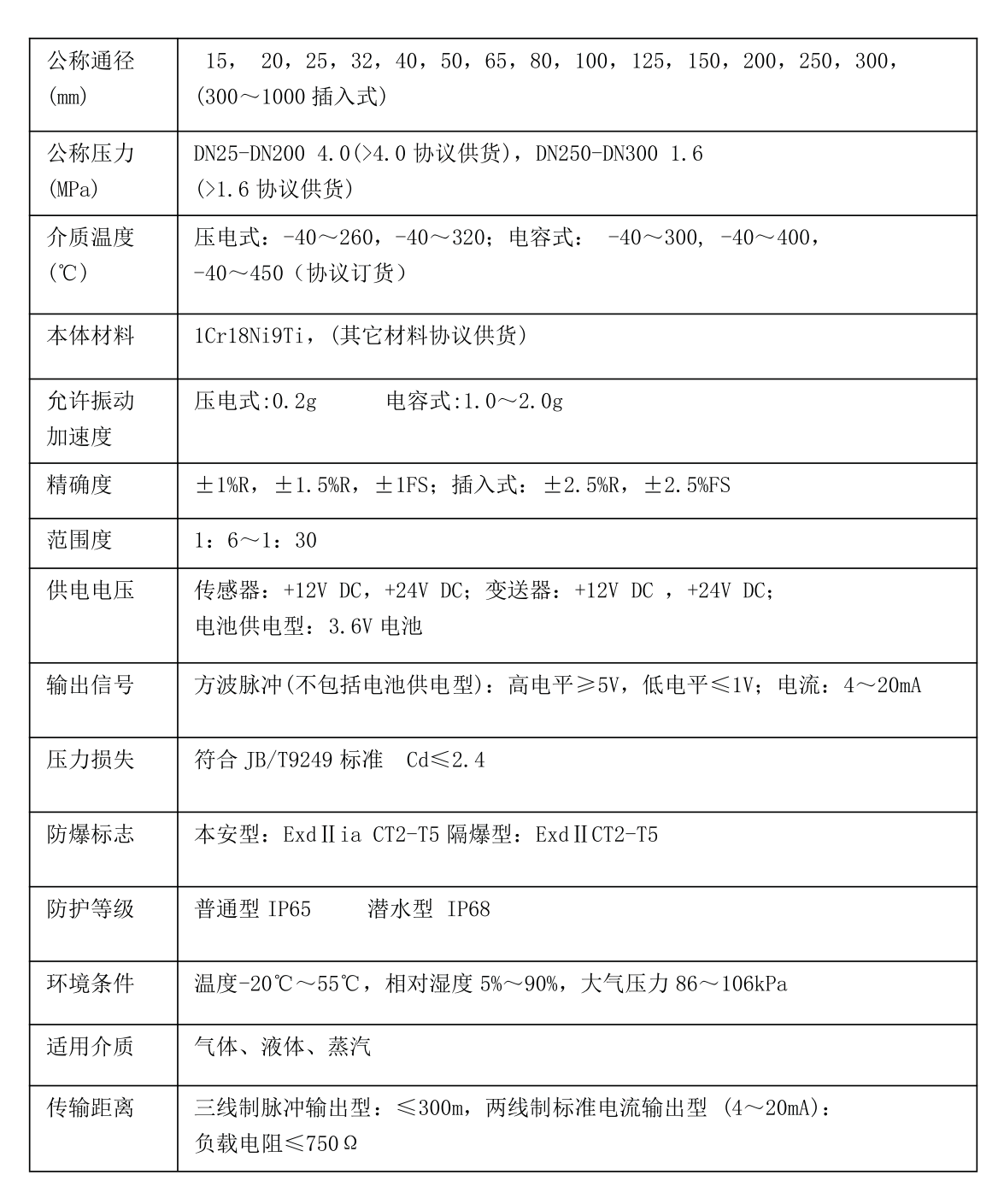
主要技术指标

仪表口径的确定和安装设计
仪表选型是仪表应用中非常重用的工作,仪表选型的正确与否将直接影响到仪表是否能够正常运行.因此用户和设计单位在选用本公司产品时,请仔细阅读本节资料,认真核对流体的工艺参数并随时可与我公司的销售或技术支持部门联系,以确保选型正确。
一.适用流量范围和仪表口径的确定
仪表口径的选择,根据流量范围来确定。不同口径涡街流量仪表的测量范围是不一样的。即使同一口径流量表,用于不同介质时,它的测量范围也是不一样的。实际可测的流量范围需要通过计算确定。
(一)参比条件下空气及水的流量范围,见表(二),参比条件如下:
1.气体:常温常压空气,t=20℃,P=0.1MPa(绝压),ρ=1.205 kg/m3,υ=15×10-6 m2/s。
2.液体:常温水,t=20℃,ρ=998.2kg/m3,υ=1.006×10-6m2/s。
(二)确定流量范围和仪表口径的基本步骤:
1. 明确以下工作参数。
(1)被测介质的名称、组份
(2)工作状态的最小、常用、最大流量
(3)介质的最低、常用、最高压力和温度
(4)工作状态下介质的粘度
2. 涡街流量仪表测量的是介质的工作状态体积流量,因此应先根据工艺参数求出介质的工作状态体积流量,相关公式如下:
(1)已知气体标准状态体积流量,可通过以下公式求出工况体积流量
公式(3)
(2)已知气体标准状态密度ρ,可通过以下公式求出工况密度
(3)已知质量流量Qm换算为体积流量Qv
式中:
Qv: 介质在工况状态下的体积流量(m3/h)
(Qv=3600f/K K:仪表系数 )
Qo: 介质在标准状态下的体积流量(Nm3/h)
Qm: 质量流量 (t/h)
ρ: 介质在工况状态下的密度(kg/m3)
ρo:介质在标准状态下的密度(kg/m3),常用气体介质的标准状态密度,见表(三)
P: 工况状态表压(MPa)
t: 工况状态温度(℃)
3.仪表下限流量的确定。涡街流量仪表的上限适用流量一般可不计算,涡街流量仪表口径的选择主要是对流量下限的计算。下限流量的计算应该满足两个条件:最小雷诺数不应低于界限雷诺数(Re=2×104);对于应力式涡街流量仪表在下限流量时产生的旋涡强度应大于传感器旋涡强度的允许值(旋涡强度与升力ρv2 成比例关系)。这些条件可表示如下:
由密度决定的工况可测下限流量:

由运动粘度决定的线性下限流量:
公式(7)
式中:
Qρ:满足旋涡强度要求的最小体积流量(m3/h)
ρ0:参比条件下介质的密度
Qυ:满足最小雷诺数要求的最小线性体积流量(m3/h)
ρ:被测介质工况密度(kg/m3)
Q0: 参比条件下仪表的最小体积流量
(m3/h)
υ:工作状态下介质的运动粘度(m2/s)
υo:参比条件下介质的运动粘度(m2/s)
通过公式(6)、(7)计算出Qρ和Qν。比较Qρ和Qν,确定流量仪表可测下限流量和线性下限流量:
Qυ≥Qρ:可测流量范围为Qρ~Qmax , 线性流量范围为Qυ~Qmax
Qυ<Qρ:可测流量范围和线性流量范围为
Qρ~Qmax
Qmax:涡街流量仪表的上限体积流量(m3/h)
4.仪表上限流量以表(二)中的上限流量为准.气体的上限流速应该小于70m/s,液体的上限流速应该小于7m/s
5.当用户测量的介质为蒸汽时,常采用的计量单位是质量流量,即:t/h或Kg/h。由于蒸汽(过热蒸汽和饱和蒸汽)在不同温度和压力下的密度是不同的,因此蒸汽流量范围的确定可由公式(8)进行计算得出
公式(8)
式中:
ρ: 蒸汽的密度(kg/m3)
ρ0:1.205kg/m3
Q蒸汽 :蒸汽质量流量(t/h)
6.计算压力损失,检测压力损失对工艺管线是否有影响,公式(单位:Pa):
Δp= CdρV2/2 公式(9)
式中:
ρ:工况介质密度(kg/m3)
V:平均流速(m/s)
7.被测介质为液体时,为防止气化和气蚀,应使管道压力符合以下要求:
p≥2.7Δp+1.3p0 公式(10)
式中:
Δp: 压力损失(Pa)
p0:工作温度下液体的饱和蒸汽压(Pa绝压)
Po:流体的蒸汽压力 (Pa绝压)
8.涡街流量计不适合测量高粘度液体。当计算出的可测流量下限不满足设计工艺要求时,应该考虑选用其它类型流量计。
9.通过计算如果有两种口径都可满足要求,为了提高测量效果、降低造价,应选用口径较小的表。应该注意的是,尽可能使常用量处在流量范围上限的1/2~2/3
Δp:压力损失(Pa) Cd:压力损失系数
选型举例:
例一:已知气体压力和温度及标况下的流量时
某压缩空气,标况流量范围为QN=1200-12000Nm3/h,压力P=0.7Mpa(表压),温度t=30℃。试确定流量计口径。
步骤一:计算压缩空气的工况体积流量
由公式(3):
工况使用下限体积流量为:
Qvmin=QN×0.101325×(273.15+t)/293.15/(P +0.1)
=1200×0.101325×(273.15+30)/293.15/(0.7 +0.1)
=157(m3/h)
工况使用流量上限为: Qvmax=1570(m3/h)
步骤二:根据使用工况流量范围157-1570m3/h,查表(二),满足下限流量条件的流量计为DN80 、DN100和DN125,考虑到上限流量1270m3/h及使用效果和经济成本,初选DN100, DN100流量计的工况流量范围是100-1700m3/h,接近使用流量范围,初选DN100流量计,但应具体核算DN100流量计在该工况条件下的可测下限流量。核算DN100流量计在该工况条件下的可测下限流量:
由公式(4)及公式(6):

即,流量计在该工况条件下的可测下限流量是37.46m3/h,远小于要求的工况下限流量157m3/h,确定选用DN100流量计。
例二:已知蒸汽压力和温度及工况流量时
测量介质为过热蒸汽,蒸汽温度为320℃,压力为1.5MPa(绝压),流量范围为3t/h~25t/h, 试 确定流量计口径。
步骤一:计算蒸汽的等效空气参比条件下的体积流量范围,经查附表(二),该状态下蒸汽的密度为:5.665Kg/m3,由公式(8) :

步骤二:根据等效参比流量范围765-6379m3/h,查表(二),比较适合该流量范围为DN200口径。


仪表的安装设计
仪表的正确安装是保障仪表正常运行的重要环节,若安装不当,轻则影响仪表的使用精度,重则会影响仪表的使用寿命,甚至会损坏仪表。
(一) 安装环境要求:
1. 尽可能避开强电设备、高频设备、强开关电源设备。仪表的供电电源尽可能与这些设备分离。
2. 避开高温热源和辐射源的直接影响。若必须安装,须有隔热通风措施。
3. 避开高湿环境和强腐蚀气体环境。若必须安装,须有通风措施。
4. 涡街流量仪表应尽量避免安装在振动较强的管道上。若必须安装,须在其上下游2D处加设管道紧固装置,并加防振垫,加强抗振效果。
5. 仪表最好安装在室内,安装在室外应注意防水,特别注意在电气接口处应将电缆线弯成U形,避免水顺着电缆线进入放大器壳内。
6. 仪表安装点周围应该留有较充裕的空间,以便安装接线和定期维护。
(二) 仪表管道安装要求:
1. 涡街流量仪表对安装点的上下游直管段有一定要求,否则会影响介质在管道中的流场,影响仪表的测量精度。仪表的上下游直管段长度要求见图(三)

注:调节阀尽可能不安装在涡街流量仪表的上游,而应安装在涡街流量仪表的下游10D处。
1. 上、下游配管内径应相同。如有差异,则配管内径Dp与涡街仪表表体内径Db,应满足以下关系
0.98Db≤Dp≤1.05Db
上、下游配管应与流量仪表表体内径同心,它们之间的不同轴度应小于0.05Db
2. 仪表与法兰之间的密封垫,在安装时不能凸入管内,其内径应比表体内径大1-2mm
3. 测压孔和测温孔的安装设计。被测管道需要安装温度和压力变送器时,测压孔应设置在下游3-5D处,测温孔应设置在下游6-8D处,见图(七)。D为仪表工称口径,单位:mm
4. 仪表在在管道上可以水平、垂直或倾斜安装。
5. 测量气体时,在垂直管道安装仪表,气体流向不限。但若管道内含少量液体,为了防止液体进入仪表测量管,气流应自下而上流动,如图(四)a所示
6. 测量液体时,为了保证管内充满液体,所以在垂直或倾斜管道安装仪表时,应该保证液体流动方向从下而上。若管道内含少量气体,为了防止气体进入仪表测量管,仪表应安装在管线的较低处
如图(四)b所示

8. 测量高温、低温介质时,应注意保温措施。转换器内部(表头壳体内)高温一般不应超过70℃;低温易使转换器内部出现凝露,降低印制电路板的绝缘阻抗,影响仪表正常工作。
涡街流量计同系列产品实拍:

(法兰型)

(卫生型)

(螺纹连接)

(高温型)

(在线稳压补偿型)

(不同口径)

(防腐型)

(分体式 稳压补偿)

(插入式)
售后与质保
多钦仪表(上海)有限公司供应的所有产品:
所有产品质保2年;
免费提供电话咨询、指导安装调试等服务;
协商上门指导安装、调试等事宜,只收取合理的差旅费用;
量大可以免费上门指导安装、调试;
服务宗旨:不管产品使用多长时间,只要您找到我们,我们都会为您解决所有问题,直到满意为止。相信我们从事流量计行业10多年的实践经验能为你带来满意的服务。