设为首页加入收藏联系我们
欢迎光临多钦仪表(上海)有限公司官方网站!您是第158位访问者

当前位置:产品中心  >  EJA310E绝对压力变送器  > EJA310E绝对压力变送器

EJA310E绝对压力变送器

EJA310E绝对压力变送器
型    号:EJA310E
品    牌:横河
所属分类:EJA310E绝对压力变送器
所 在 地:日本或重庆川仪
更新日期:2017.07.26 12:05:25
分享到: 4

EJA310E绝对压力变送器,适用于测量液体、气体和蒸汽的压力。


 ⇒ EJA310E绝对压力变送器将完全替代EJA130A差压变送器,全新上市!

 ⇒ EJA310E绝对压力变送器不是一口价产品,需要根据具体参数,选型报价。

 ⇒ EJA310E绝对压力变送器正品保证,产地直发!

 

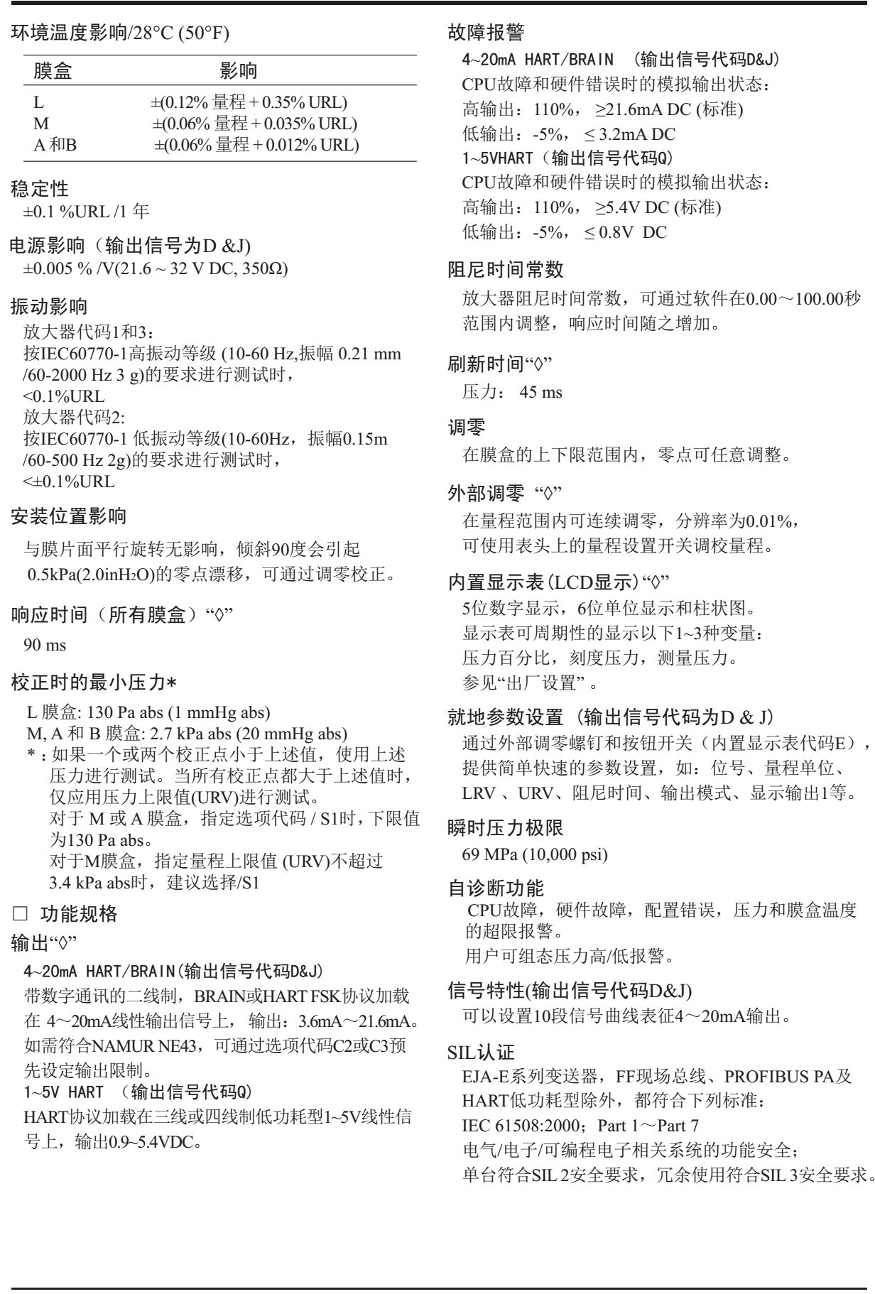
 EJA310E绝对压力变送器一般规格书

EJA310E绝对压力变送器环境温度

EJA310E绝对压力变送器正常运行条件

EJA310E绝对压力变送器安全要求标准

EJA310E绝对压力变送器型号规格

EJA310E绝对压力变送器备注说明

EJA310E绝对压力变送器外形尺寸

 

EJA310E绝对压力变送器 详细选型样本下载:http://www.58qiangzhu.com/xiazai/detail/341

 

售后与质保   

 

多钦仪表(上海)有限公司供应的所有产品:

所有产品质保1年;

免费提供电话咨询、指导安装调试等服务;

协商上门指导安装、调试等事宜,只收取合理的差旅费用;

量大可以免费上门指导安装、调试;


服务宗旨:不管产品使用多长时间,只要您找到我们,我们都会为您解决所有问题,直到满意为止。相信我们从事流量计行业10多年的实践经验能为你带来满意的服务。

 

 

 

 

 

关注&咨询
多钦仪表

QQ咨询
新浪微博
微信公众号
需要帮助