当前位置:产品中心 > 金属浮子流量计机械式 > 金属浮子流量计
| 型 号: | DQH |
| 品 牌: | 多钦仪表 |
| 所属分类: | 金属浮子流量计机械式 |
| 所 在 地: | 上海 |
| 更新日期: | 2017.03.30 12:22:27 |
DN10-150,纯机械式,显示瞬时流量,304不锈钢材质,法兰型,垂直安装,下进上出,无累计无输出。
金属浮子流量计产品描述
DQH系列金属管浮子流量计结构简单、工作可靠、准确度高、适用范围广。与玻璃转子流量计相比较能耐较高的压力。DQH系列流量计具有就地指示、电远传、限位开关报警、耐腐蚀、夹套型、阻尼型和防爆等品种。广泛应用于国防、化工、石油、冶金、电力、环保、医药和轻工等部门的液体、气体流量的测量与自动控制。
流量计检测部分零件均有1Cr18Ni9Ti不锈钢材料制成,特殊场合也可由Cr18Ni12Mo2Ti或F46等耐腐蚀材料组成。流量计除特殊规格外,高度均为250 mm。
连接法兰采用GB/T9119.8~10标准,也可根据用户特殊要求定制。
金属浮子流量计常用型号:DQH-50FA-R40-1.6E-M1BA-001
型号注解:金属浮子流量计,纯机械式,测量介质为水,DN50,表体材质为304不锈钢,下进上出型,温度低于100度,额定压力1.6mpA,纯机械式,显示瞬时流量,无累计无输出,法兰型,自配安装法兰等紧固件。
流量计价格随选型规格、口径、配置变化影响,不是一口价产品,需要根据您的工况选型报价.

产品特点:
★ 金属管浮子流量计适用于小口径和低流速介质流量测量;
★ 工作可靠,维护量小,寿命长;
★ 金属管浮子流量计对于直管段要求不高;
★ 较宽的流量比10:1;
★ 双行大液晶显示,可选现场瞬时/累计流量显示,可带背光单轴灵敏指示;
★ 非接触磁耦合传动;
★ 金属管浮子流量计全金属结构,适于高温、高压和强腐蚀性介质;
★ 可用于易燃、易爆危险场合;
★ 可选二线制、电池、交流供电方式;多参数标定功能;
★ 金属管浮子流量计带有数据恢复,数据备份及掉电保护功能.
金属浮子流量计 原理结构
由下而上的流体通过直立的测量管时,浮子在压差的作用下上升、浮子上升的高度即代表流量的大小。并通过浮子中的磁钢与指示器中的磁钢耦合联结传递给指示器,带动指示器中的指针转动。

金属浮子流量计技术要求:
★ 测量范围:水(2.5~60000)L/h
空气(0.07~2000)m3/h (在0.101025 MPa、20℃)。
★ 准确度等级: 1.5、2.5级。
★ 量程比: 10:1。
★ 工作压力: DN15~50,4 MPa; DN80~100,1.6MPa。
★ 介质温度: -80℃~200℃(内衬F46流量计0℃~80℃)。
★ 液体介质粘度:DN15<5mPa·s;DN25~100<5mPa·s。
★ 连接方式:法兰连接、螺纹连接等;法兰采用GB/T9119.8~10标准。
★ 总长度: DN15~100 250mm。
★ 测量管材质:普通型1Cr18Ni9Ti,耐腐型Cr18Ni12Mo2Ti,316L、316衬F46等;如用户有特殊要求可特殊订货。
电性能
★ 输出信号:二线制(4~20)mA、三线制(0~10)mA。
★ 线性度:1%;
★ . 电源:DC 24(1±+10-15%)V。
★ 功率消耗:25 mW。
★ 环境温度:-25 ℃~55 ℃。
★ 温度影响:0.5%/10 ℃。
★ 负载电阻:DC (0~10)mA (0~1)kΩ;
(4~20)mA (0~600)Ω。
★ 接线电缆:RVVP 3×28/0.15。
★ 防爆等级:ExiaⅡCT5。
★ 配安全栅型号:LB906型。
★ .电远传变送器:HK-H810型或ESK-I(二线制)。;
★ 接线图:

安装尺寸:


选型参考:

流量范围对照表:

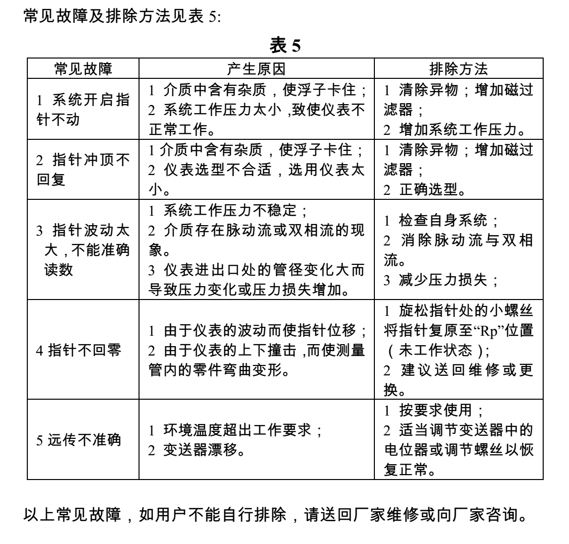
使用与维修
★ 安装流量计之前一定要将管道内的焊 渣、杂物清理干净。
★ 流量计必须垂直于地面安装其倾斜度不得超过2°。否则会影响测量准确度。
★ 为了确保流量计的测量准确性,应在流量计的进口端增加不少于10DN的直管段,出口端不少于5DN的直管段,测量时调节控制阀必须安装在流量计的下游。
★ 若被測介质为大的脉动流或两相流,应在流量计的上游安装缓冲器来消除或减弱脉动,保证介质的流动是单相稳定的,同时,建议流量计最好使用阻尼型的。
★ 若被測介质较脏或含有导磁颗粒时,应在流量计的上游安装过滤器或磁过滤器。
★ 流量计的安装应能适当支撑管道的振动或减少流量计的轴向负荷,否则应增加固定流量计的支撑。
★ 为了便于流量计的保养维修,磁过滤器的清洗以及用户管路的定期维护保养,建议使用如图所示的旁路管道。
当流量计用于气体测量时,应保证 管道内的工作压力不少于5倍流量计 的压力损失,使流量计能够稳定正常动作。( 图6 安装图)

★ 对电远传及带报警限位开关的流量计在使用前,打开仪表盖,按接线图示正确接线。对于报警型的旋松限位开关处的螺丝,用户根据需要设定限位报警位置,并旋紧螺丝,复原后使用。
★ 按仪表指示器中的警示牌,取出运输中防止浮子振动的阻动件,复原后再使用仪表。
★ 若开启流量计时,由于管道内没有压力或系统还未达到仪表正常使用的工作压力,必须缓慢开启控制阀,直到系统正常,仪表方可使用,否则容易造成指针跳动或浮子的突然撞击而损坏的现象。
★ 用户使用时,若被測流体的密度与水不同时,或被測气体的参数和工作状态与制造厂家规定不同时应对流量计示值读数进行换算,换算方法见附录。

设计选型须知
★ 根据测量流体是气体或液体。正确选用气体或液体金属管浮子流量计。
★ 被测流体无腐蚀性选用普通型,有腐蚀性选用防腐型。
★ 订货时请注明被测介质名称、流量、管道通径及工作压力、温度、密度、粘度等情况。我公司可根据用户提出的密度等进行刻度修正,制作特殊的流量标尺。
★ 根据被测流体的测量范围、应用场合等选用合适型号的规格品种。如有特殊要求的流量计,请来公司或来函与营销科联系。
当被测流体的密度与水不同时,或被测气体的参数和工作状态与制造厂家规定不同时应对流量计示值读数进行换算,换算方法如下:


同系列产品展示:

(智能型)

(下限报警型)

(水平安装型)

(大口径尺寸DN150)
售后与质保
多钦仪表(上海)有限公司供应的所有产品:
所有产品质保2年;
免费提供电话咨询、指导安装调试等服务;
协商上门指导安装、调试等事宜,只收取合理的差旅费用;
量大可以免费上门指导安装、调试;
服务宗旨:不管产品使用多长时间,只要您找到我们,我们都会为您解决所有问题,直到满意为止。相信我们从事流量计行业10多年的实践经验能为你带来满意的服务。
本产品延伸关键词: 机械式流量计 金属转子流量计 智能型金属浮子流量计 水平安装金属浮子流量计